git查看下载的远程源
在 Git 中,你可以通过以下命令查看当前仓库的远程源(即下载来源): bash 复制 git remote -v 这个命令会列出所有远程仓库的名称及其对应的 URL,通常你会看到类似这样的输出: 复
idf5.4.2的usersettings.json
Documents的WindowsPowerShell usersettings.json .vscode-20251022-adf新建工程
error: "PowerShell.exe" shell is not among the supported options: "bash zsh fish sh ksh dash nu pwsh.exe pwsh powershell.exe powershell cmd.exe cmd"
你这个问题已经不是简单的 shell 识别失败了,而是 ESP-IDF 的激活脚本在 PowerShell 环境下有 bug,尤其是 5.4.1 版本的 export.ps1 脚本在 Windows
idf同时配置的“FLASH 模式”与“PSRAM 模式”组合120MHz
这个编译报错: error: static assertion failed: "FLASH and PSRAM Mode configuration are not supported&q
请给出子力计算调用的顺序以及子力值计算的数学模型
在ElephantEye(象眼)中国象棋程序中,子力值计算的调用顺序和数学模型如下: ✅ 一、子力值计算调用顺序 子力值计算主要在评估函数中调用,其调用顺序如下: PositionStruct::Ev
中国象棋子力值计算
我给出了preeval.cpp里面1到12的子力位置价值表 你给出的这些数组,是中国象棋 评估函数(evaluation function) 中的 “位置值表”(Position Value Tabl
变量、类型、对象、左值引用、右值引用
编程语言中的变量、类型、对象、右值、引用都是什么意思,有什么关联 下面把这些看似“散”的概念串成一条线,用一句话先给出总关系,再分层展开。 一句话总览 “变量”是具名存储槽;“类型”决定这个槽怎么解释
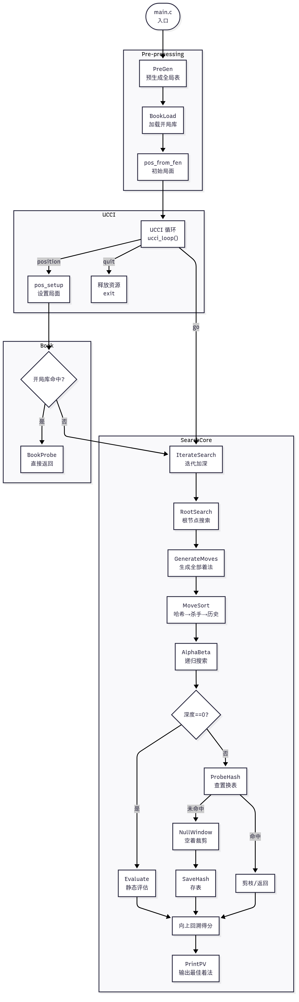
中国象棋eleeye流程
你能获取https://github.com/xqbase/eleeye/tree/master/eleeye 项目并解释该项目吗? 我来帮您获取并解释这个 GitHub 项目。看起来页面内容被截断了
中国象棋估值策略
估算体系(Evaluation Systems)并不是单一的,而是多层、多阶段、多用途的。它们各司其职,不直接累加,而是通过逻辑顺序、条件判断、选择性启用的方式协同工作。 ✅ 一、估算体系总览 表格

